Close
English
الرئيسية
من نحن
نبذة عن الوزارة
الرؤية والمهمة
الهيكل التنظيمي
خدماتنا
خدمات قطاع النقل
خدمات الاتصالات وتقنية المعلومات
مشاريعنا
مشاريع قطاع النقل
مشاريع قطاع الاتصالات وتقنية المعلومات
التشريعات والقوانين
تشريعات قطاع النقل
تشريعات قطاع الاتصالات وتقنية المعلومات
المركز الإعلامي
الأخبار
المكتبة
الفعاليات
الاقتصاد الرقمي
المشاركة المجتمعية الرقمية
البيانات المفتوحة
خدمات المراجعين
اتصل بنا
بلاغات الطرق
معلومات التواصل
من نحن
من نحن
الرؤية والمهمة
الهيكل التنظيمي
الرئيسية
|
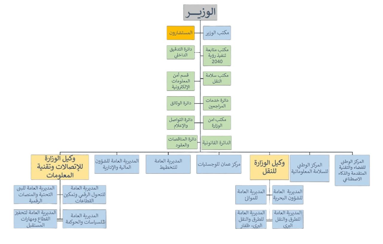
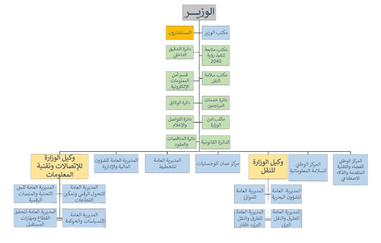
الهيكل التنظيمي
الهيكل التنظيمي